
Marque :
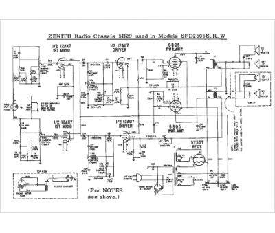
Zenith
Modèle :
SFD2505E
Type appareil :
récepteur à tubes
Année :
1960
Pays d'origine :
États-Unis
