
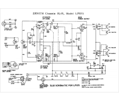
Marque :
Zenith
Modèle :
LPS75
Type appareil :
récepteur à tubes
Année :
1965
Pays d'origine :
États-Unis
