
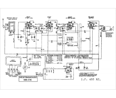
Marque :
Westinghouse
Modèle :
WR-170
Type appareil :
récepteur à tubes
Année :
1940
Pays d'origine :
États-Unis
