
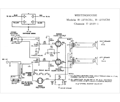
Marque :
Westinghouse
Modèle :
V-2539-1
Type appareil :
récepteur à tubes
Année :
1966
Pays d'origine :
États-Unis
