
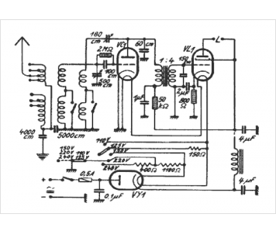
Marque :
Volksempfangers
Modèle :
VE 301 GW
Type appareil :
récepteur à tubes
Pays d'origine :
Allemagne
