
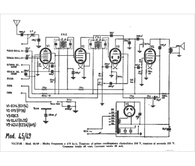
Marque :
Victor
Modèle :
45-49
Type appareil :
récepteur à tubes
Pays d'origine :
Italie
