Retour à l'accueil
 
 
Recherche de schémas
Collection CD/DVD

Service schémathèque 

1 document correspond à votre recherche.

Caractéristiques de l'appareil
Marque :
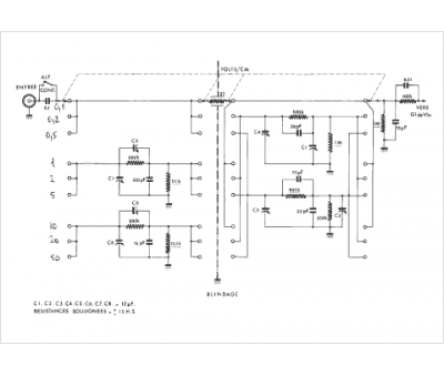
Unitron
Modèle :
10DP/C
Type appareil :
oscilloscope
1 document correspondant à cet appareil
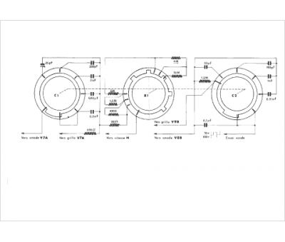
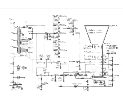
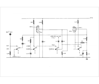
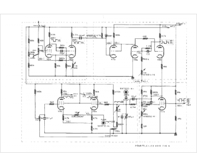
Notice Unitron 10DP-10DPC
42 pages.
Document présent dans Rétro-docs 6 Acheter
En ligne, disponible en téléchargement Télécharger
La consultation de cet espace schémathèque est en accès libre.