
Marque :
Telefunken
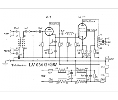
Modèle :
LV 034 G/GW
Type appareil :
récepteur à tubes
Pays d'origine :
Allemagne
