
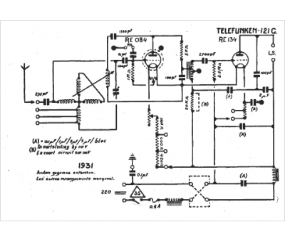
Marque :
Telefunken
Modèle :
121 G
Type appareil :
récepteur à tubes
Année :
1931
Pays d'origine :
Allemagne
