Retour à l'accueil
 
 
Recherche de schémas
Collection CD/DVD

Service schémathèque 

3 documents correspondent à votre recherche.

Caractéristiques de l'appareil
Marque :
Tektronix
Modèle :
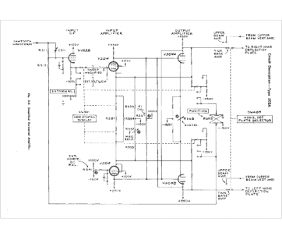
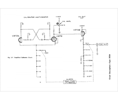
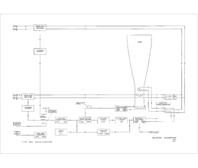
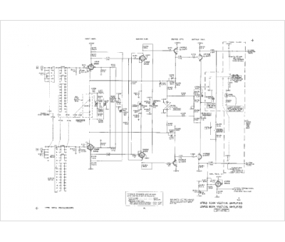
502A
Type appareil :
appareil de mesure
3 documents correspondant à cet appareil
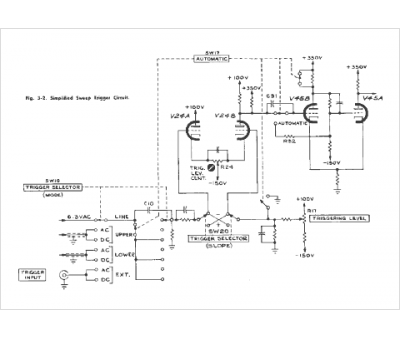
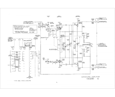
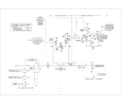
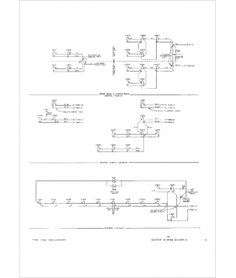
Notice Tektronix 502A
27 pages.
Document présent dans Rétro-docs 6 Acheter
En ligne, disponible en téléchargement Télécharger
no photo
Tektronix 502A
Langue  : français
21 pages. — Poids : 105 g. — Frais postaux indicatifs : 4,71 €
Document mesure accessible en prêt Demander
no photo
Tektronix 502A
Langue  : anglais
112 pages. — Poids : 560 g. — Frais postaux indicatifs : 10,24 €
Document mesure accessible en prêt Demander
La consultation de cet espace schémathèque est en accès libre.