
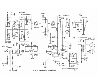
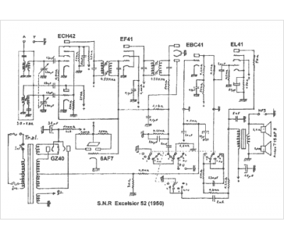
Marque :
SNR
Modèle :
Excelsior 52
Type appareil :
récepteur à tubes
Année :
1950
Pays d'origine :
France
