
Marque :
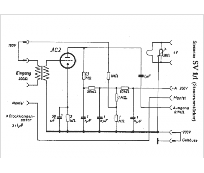
Siemens
Modèle :
SV 1-1
Type appareil :
récepteur à tubes
Pays d'origine :
Allemagne, Autriche
