
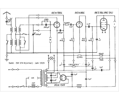
Marque :
Seibt
Modèle :
EW 374 N
Type appareil :
récepteur à tubes
Pays d'origine :
Allemagne
