
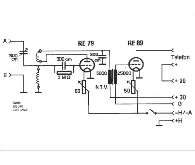
Marque :
Seibt
Modèle :
EA 240
Type appareil :
récepteur à tubes
Pays d'origine :
Allemagne
