
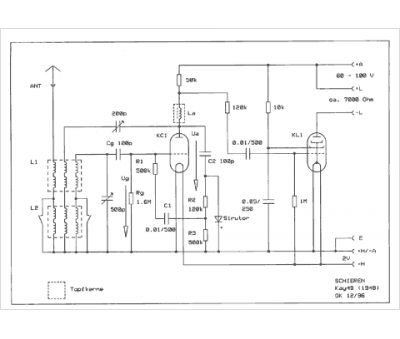
Marque :
Schieren
Modèle :
Kai 48
Type appareil :
récepteur à tubes
Pays d'origine :
Allemagne
