
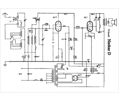
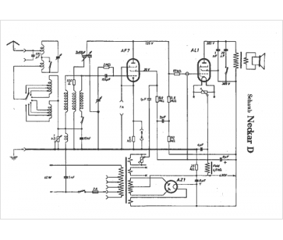
Marque :
Schaub
Modèle :
Neckar D
Type appareil :
récepteur à tubes
Pays d'origine :
Allemagne
