
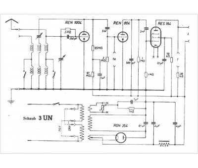
Marque :
Schaub
Modèle :
3 UN
Type appareil :
récepteur à tubes
Pays d'origine :
Allemagne
