
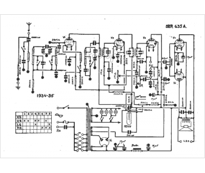
Marque :
SBR
Modèle :
635 A
Type appareil :
récepteur à tubes
Année :
1934
Pays d'origine :
Belgique, Hongrie
