
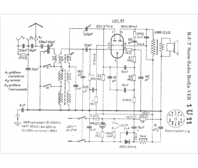
Marque :
RFT Stern-Radio Berlin VEB
Modèle :
1U11
Type appareil :
récepteur à tubes
Pays d'origine :
Allemagne
