
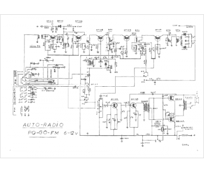
Marque :
Reela
Modèle :
PO-GO-FM 6-12V
Type appareil :
auto-radio à transistors
Pays d'origine :
France
