
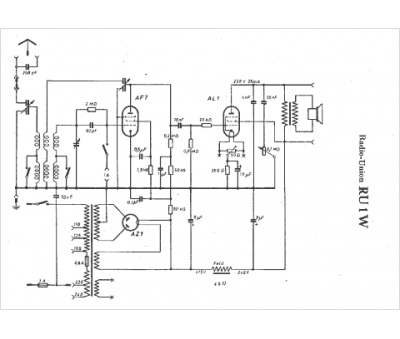
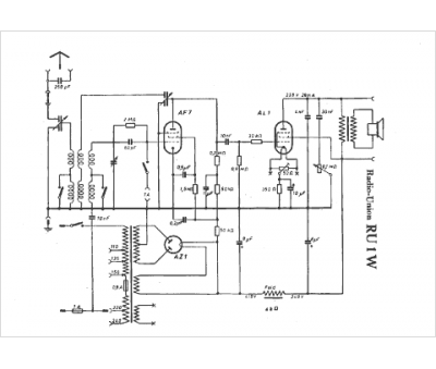
Marque :
Radio Union
Modèle :
RU 1 W
Type appareil :
récepteur à tubes
Pays d'origine :
Allemagne
