
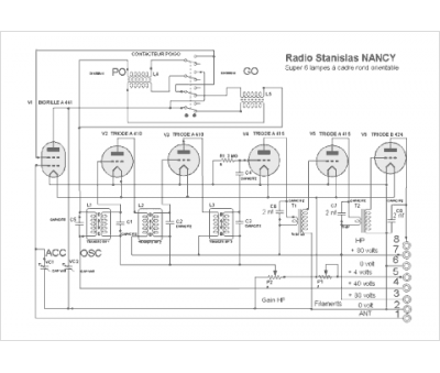
Marque :
Radio Stanislas
Modèle :
Super 6 Lampes
Type appareil :
récepteur à tubes
Pays d'origine :
France
