
Marque :
Radio Ohm
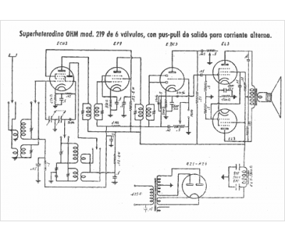
Modèle :
219
Type appareil :
récepteur à tubes
Pays d'origine :
Espagne
