
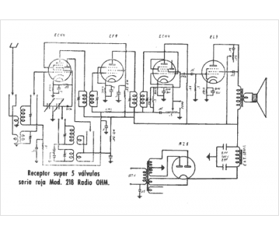
Marque :
Radio Ohm
Modèle :
218
Type appareil :
récepteur à tubes
Pays d'origine :
Espagne
