
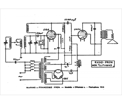
Marque :
Pron
Modèle :
Clitumno
Type appareil :
récepteur à tubes
Pays d'origine :
Italie
