
Marque :
Privat Ear
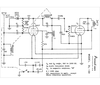
Modèle :
DL-101
Type appareil :
récepteur à tubes
Année :
1952
Pays d'origine :
États-Unis
