
Marque :
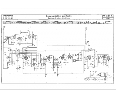
Philips
Modèle :
FF 551A
Type appareil :
radio tourne-disque à tubes
Année :
1955
Pays d'origine :
Pays-Bas, Suisse, Espagne, Allemagne
Prix de lancement :
98730
Forme :
meuble
Gammes d'ondes :
AM FM
