
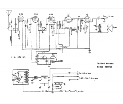
Marque :
Oldsmobile
Modèle :
982006
Type appareil :
récepteur à tubes
Année :
1938
Pays d'origine :
États-Unis
