
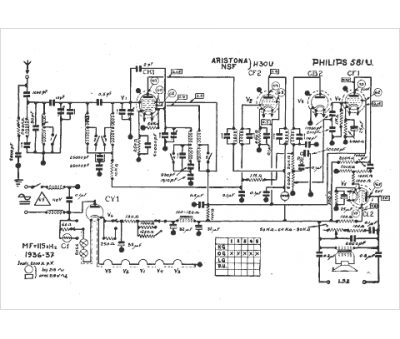
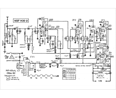
Marque :
NSF
Modèle :
H 30 U
Type appareil :
récepteur à tubes
Année :
1936
