
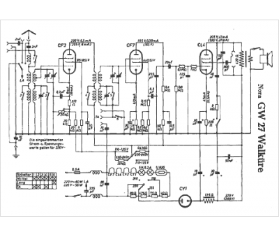
Marque :
Nora
Modèle :
Walkure 27 GW
Type appareil :
récepteur à tubes
Pays d'origine :
Allemagne
