
Marque :
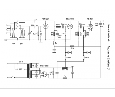
Mock & Nettebek
Modèle :
Monette Elektro 3
Type appareil :
récepteur à tubes
Pays d'origine :
Allemagne
