
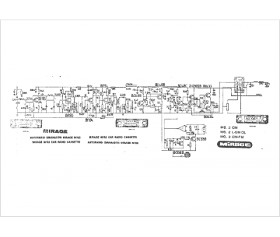
Marque :
Mirage
Modèle :
MG3
Type appareil :
récepteur à tubes
Pays d'origine :
Italie
