
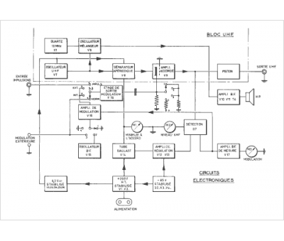
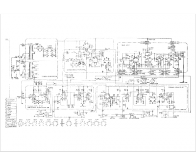
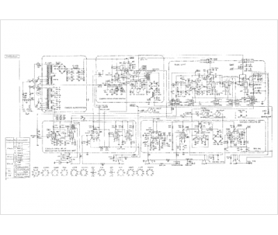
Marque :
Metrix
Modèle :
940 B
Type appareil :
générateur
Pays d'origine :
France
