
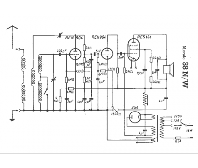
Marque :
Mende
Modèle :
38 N
Type appareil :
récepteur à tubes
Année :
1938
Pays d'origine :
Allemagne
