
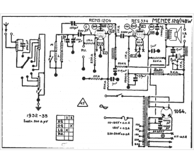
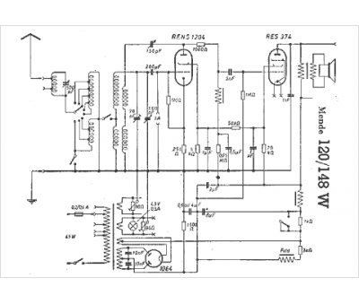
Marque :
Mende
Modèle :
120 w
Type appareil :
récepteur à tubes
Année :
1932
Pays d'origine :
Allemagne
