
Marque :
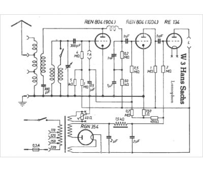
Lumophon
Modèle :
W3 Hans Sachs
Type appareil :
récepteur à tubes
Pays d'origine :
Allemagne
