
Marque :
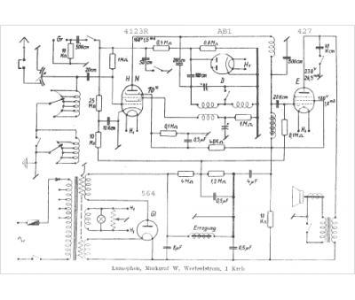
Lumophon
Modèle :
Markgraf W
Type appareil :
récepteur à tubes
Pays d'origine :
Allemagne
