
Marque :
Loewe-Opta
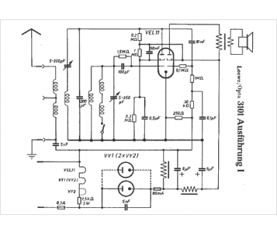
Modèle :
3101-1
Type appareil :
récepteur à tubes
Pays d'origine :
Allemagne
Tubes :
VEL11,VY1|2*VY2
Alimentation :
tous-courants
Haut-parleur :
oui
