
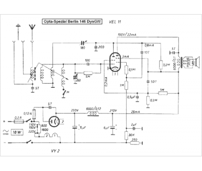
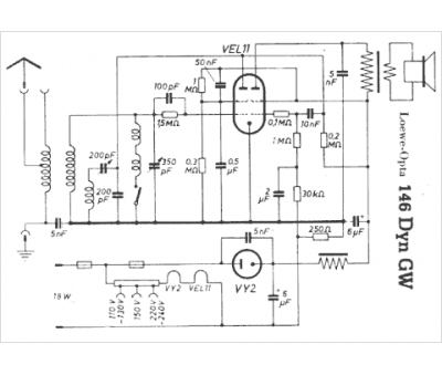
Marque :
Loewe-Opta
Modèle :
146 Dyn gw
Type appareil :
récepteur à tubes
Pays d'origine :
Allemagne
Tubes :
VEL11,VY2
Circuits :
1
Alimentation :
tous-courants 110 à 240 V
Haut-parleur :
oui
