
Marque :
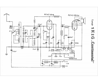
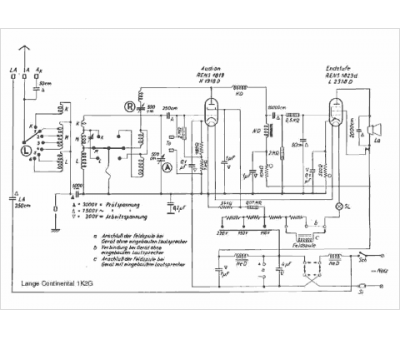
Lange
Modèle :
1K2 G Continental
Type appareil :
récepteur à tubes
Pays d'origine :
Allemagne
