
Marque :
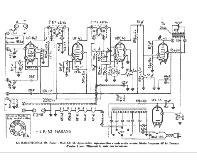
La Radiotecnica
Modèle :
LR 52 Maradin
Type appareil :
récepteur à tubes
Pays d'origine :
Italie
