
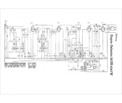
Marque :
Körting
Modèle :
Supra Selector SB 4347 W
Type appareil :
récepteur à tubes
