
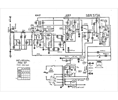
Marque :
Kenelly
Modèle :
Asr 3726
Type appareil :
récepteur à tubes
Année :
1936
