
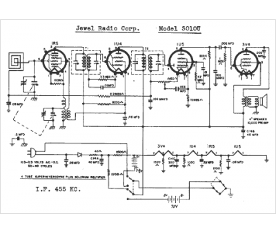
Marque :
Jewel
Modèle :
5010U
Type appareil :
récepteur à tubes
Année :
1951
Pays d'origine :
États-Unis
