
Marque :
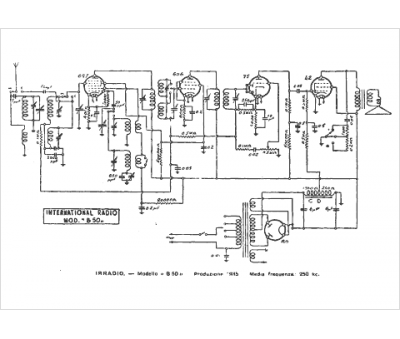
Irradio
Modèle :
B 50
Type appareil :
récepteur à tubes
Pays d'origine :
Italie
