
Marque :
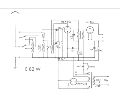
Huth
Modèle :
E 82 W
Type appareil :
récepteur à tubes
Pays d'origine :
Allemagne
