
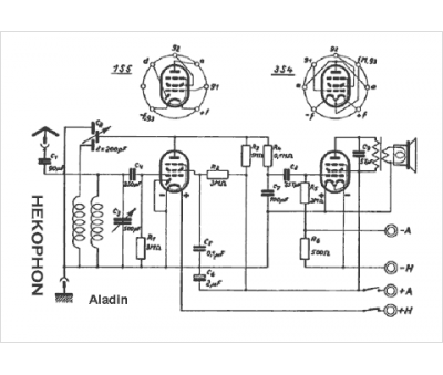
Marque :
Hekophon
Modèle :
Aladin
Type appareil :
récepteur à tubes
Pays d'origine :
Autriche
