
Marque :
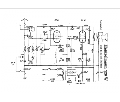
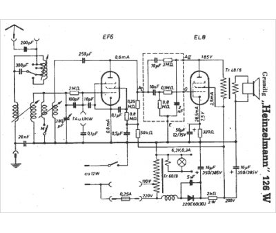
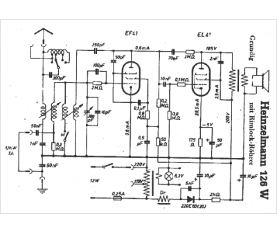
Grundig
Modèle :
Heinzelmann 126 W
Type appareil :
récepteur à tubes
Pays d'origine :
Allemagne
