
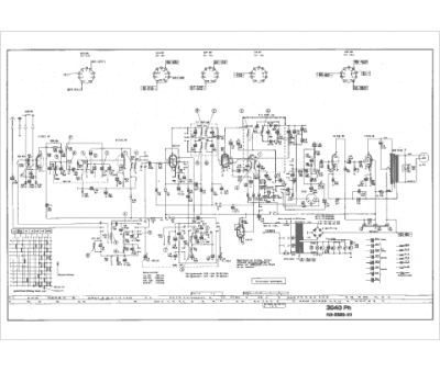
Marque :
Grundig
Modèle :
3040 Ph
Type appareil :
récepteur à tubes
Année :
1964
Pays d'origine :
Allemagne
