
Marque :
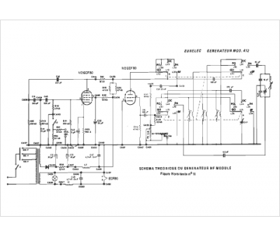
Eurelec
Modèle :
Generateur HF
Type appareil :
générateur
Pays d'origine :
France
